新闻资讯

Kaiyuan sports-比利时遭遇艰难,争夺欧国联半决赛资格的简单介绍

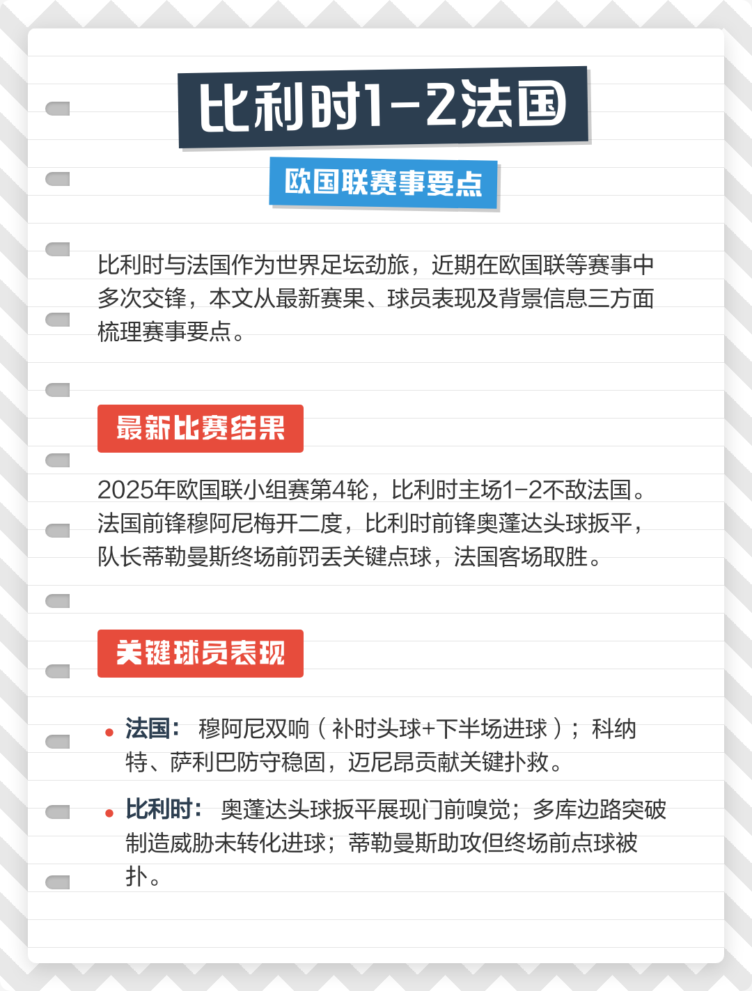
10月7日并无这场比赛,实际比赛时间为10月8日凌晨2点45分,且双方或在常规时间内难分胜负比赛基本信息第二届欧国联半决赛另一场,比利时与法国争夺决赛名额,开赛时间为10月8日凌晨2点45分比利时队情况今夏欧洲杯表现一般,半准决赛12不敌意大利止步8强欧洲杯失利后,3场世预赛全部取胜,但对手实力一般,整体。

比利时队在欧国联半决赛中20领先却被法国3球逆转出局,结合其长期排名FIFA第一却屡次在关键赛事折戟的表现,其“无冠魔咒”主要源于以下三方面关键球员“软脚虾”属性核心球员卢卡库德布劳内等虽具备顶级实力,但屡次在关键场次掉链子例如卢卡库在2020欧洲杯14决赛对阵意大利时,多次错失绝佳机会,包。

荷兰队状态与阵容荷兰队在本届欧国联表现强势,前五轮四胜一平保持不败,高居积分榜首位本场只需不大比分落败即可锁定半决赛资格,心理压力较小尽管主力前锋德佩和中场核心德容因伤缺阵,但球队已完成新老更替,以德佩为首的中生代球员逐渐挑起大梁,整体战术体系成熟比利时队问题与隐患比利时虽。

维特塞尔也提到,坎特无法出战对比利时队来说是开元体育注册好消息,他 Kaiyuan sports 用夸张的比喻形容坎特“就像有6个肺36条腿”,暗示坎特的体能和覆盖能力极强关于比利时和法国的对决 维特塞尔认为这将是一场精彩的比赛,尤其考虑到两队在2018年世界杯半决赛的相遇,这场欧国联半决赛显得更加特别他表示,比利时队已经不再将20。

姆巴佩在欧国联半决赛法国32逆转战胜比利时赛后接受采访,核心内容如下中场交流与逆转意志法国队上半场02落后且表现糟糕,但未放弃中场休息时球队进行了开元体育官方网站交流,之后带着真正的意志重新上场,最终实现逆转,这场胜利给球队和团队带来了信心对决赛的态度前方有一场决赛,球队必须取得胜利,若最终未。

20202021赛季欧国联决赛圈四强为法国西班牙比利时意大利具体晋级情况如下A级A组意大利以12分排名小组第一,成功晋级决赛圈波黑仅积2分,排名小组垫底,降级至更低级别联赛A级B组比利时以15分位列小组榜首,晋级决赛圈冰岛积0分,小组排名末位,遭遇降级四强完整名单除上述小组晋级。

比利时遭遇艰难,争夺欧国联半决赛资格的简单介绍

自2016年马丁内斯执教以来,比利时队虽长期占据国际足联排名榜首,但大赛表现却乏善可陈世界杯最佳成绩为2018年季军,2022年卡塔尔世界杯前未再突破四强欧国联仅闯入2021年四强,半决赛即遭淘汰对比排名作为常年排名前五的球队,其成绩与法国德国等传统强队存在明显差距主帅马丁内斯曾直言“。

结果在这场比赛的交锋中,比利时队顺利胜出,他们在进球大战里,成功的以42的比分战胜了对手,就此收获了三分,并打进了欧国联的半决赛能够在这场比赛里赢球,比利时队需要感谢阵中前锋卢卡库的个人发挥毕竟在这场较量中,国米锋霸卢卡库踢出了神作,他在比赛中打进了两球,并且还是两粒技惊四座。

北京时间2018年7月14日22时,世界杯季军争夺战在圣彼得堡体育场打响,由英格兰对阵比利时本场比赛除了将决出三四名,同时也是凯恩和卢卡库这两位金靴潜在得主的直接对话上半场查德利送出助攻,穆尼耶倒地铲射破门,比利时1-0领先,随后查德利因伤离场下半场德布劳内助攻,阿扎尔进球将比分改写为2-0。

阿扎尔右腿腿筋受伤,可能错过10月和11月多场比赛,包括西班牙国家德比,具体信息如下受伤情况在10月8日凌晨的欧国联半决赛法国3 2比利时比赛中,阿扎尔第75分钟被换下,且上半场便感到身体不适,其右腿腿筋遭遇伤势可能错过的比赛可能将错过10月和11月的多场比赛,包括本月底对阵巴萨的西班牙。

2018年世界杯后,比利时“黄金一代”已经老迈阿扎尔经伤病消耗后早已不是顶级球员的水准,卢卡库仍只能虐菜,德布劳内能力出众,但却一直欠缺稳定核心球员状态的下滑可能会影响球队的整体实力和战术执行近期状态与战意世预赛至今比利时依然保持不败战绩,近期豪取3连胜,目前已进入到欧国联半决赛,距离夺冠。

法国队状态与动力半决赛逆转提振士气法国在半决赛中落后两球的情况下,凭借本泽马姆巴佩和埃尔南德斯的进球逆转比利时,展现强大韧性阵容实力与补强球队保留2018年世界杯夺冠班底,本泽马回归后锋线威胁显著提升今夏欧洲杯失利后,全队渴望用欧国联冠军证明实力潜在隐患尽管阵容豪华,但法国队整体。

法国队情况 球队实力与排名法国目前在世界排名第4,是欧洲强队也是世界顶尖球队本届球队成员实力非常强,锋线上有姆巴佩本泽马和格列兹曼等人,都是世界级前锋晋级历程在本届欧国联C组小组赛中同样以榜首出线,半决赛中3比2战胜世界排名第1的比利时,球队在上半场0比2落后的情况下,下半场以3。

意大利才刚刚开启曼奇尼的时代,欧国联和西班牙的比赛,虽然意大利输掉了,但是输的并不难看而且是欧国联的半决赛,西班牙的实力也很强,输掉是很正常的事情在三四名决赛中,曼奇尼又带领意大利击败了世界排名第一的比利时,证明了自己的实力所以输给西班牙问题并不是很大,也不能终结意大利的曼奇尼时代,曼奇尼带队的成绩非常出色,位。

因此,法国队很可能在半决赛阶段遭遇强劲对手而止步英格兰队英格兰队拥有众多明星球员,但主教练的战术安排备受质疑如果无法及时调整战术并发挥球员的最大潜力,英格兰队很可能止步八强德国队作为东道主,德国队在主场作战具有一定优势然而,整体实力的下滑使得德国队夺冠之路充满挑战不过,凭借主场。

此外,D组的英格兰和克罗地亚,则同为上一届世界杯的4强在当时的半决赛中,英格兰不敌克罗地亚,无缘决赛本次,双方将在小组赛提前展开对决而在A组中,作为足坛三大错觉之一,“看似很弱”的意大利,将与贝尔所在的威尔士争夺小组出线权B组世界排名第一的比利时,将面对丹麦芬兰俄罗斯三支作风。

比利时遭遇艰难,争夺欧国联半决赛资格的简单介绍

北京时间10月15日凌晨,欧国联第4轮比赛继续展开争夺在A级第2组进行了2场比赛的争夺,其中英格兰队在主场迎来了丹麦队的挑战,另外一场比赛比利时队在客场挑战冰岛队英格兰主场对阵丹麦队上半场比赛开始仅仅4分钟,马奎尔就因为暴力犯规领到黄牌第7分钟埃里克森开出角球,多尔贝格低射稍稍偏出立柱。

进入淘汰赛阶段后,只有A级联赛的队伍有机会争夺欧国联的冠军每个小组的前两名将晋级到四分之一决赛,进行两回合的淘汰赛胜出的四支队伍将进入半决赛,随后是决赛,以决定最终的冠军这一阶段的比赛更加激烈和紧张,各队为了荣誉和奖杯将展开殊死搏斗值得一提的是,欧国联的比赛还涉及到一些特殊的。

留言评论

  1. 梦瑶
    时间:2026-01-16 10:46:33
    10月7日并无这场比赛,实际比赛时间为10月8日凌晨2点45分,且双方或在常规时间内难分胜负比赛基本信息第二届欧国联半决赛另一场,比利时与法国争夺决赛名额,开赛时间为10月8日凌晨2点45分比利时队情况今夏欧洲杯表现一般,半准决赛12不敌意大利止步8强欧洲杯失利后,3场世预赛全部取胜,但对手实力一般,整体。
  1. 奕辰
    时间:2026-01-16 02:37:13
    比利时队在欧国联半决赛中20领先却被法国3球逆转出局,结合其长期排名FIFA第一却屡次在关键赛事折戟的表现,其“无冠魔咒”主要源于以下三方面关键球员“软脚虾”属性核心球员卢卡库德布劳内等虽具备顶级实力,但屡次在关键场次掉链子例如卢卡库在2020欧洲杯14决赛对阵意大利时,多次错失绝佳机会,包。
  1. 彦霏
    时间:2026-01-16 09:53:28
    荷兰队状态与阵容荷兰队在本届欧国联表现强势,前五轮四胜一平保持不败,高居积分榜首位本场只需不大比分落败即可锁定半决赛资格,心理压力较小尽管主力前锋德佩和中场核心德容因伤缺阵,但球队已完成新老更替,以德佩为首的中生代球员逐渐挑起大梁,整体战术体系成熟比利时队问题与隐患比利时虽。
  1. 欣荣
    时间:2026-01-16 11:36:16
    维特塞尔也提到,坎特无法出战对比利时队来说是好消息,他用夸张的比喻形容坎特“就像有6个肺36条腿”,暗示坎特的体能和覆盖能力极强关于比利时和法国的对决 维特塞尔认为这将是一场精彩的比赛,尤其考虑到两队在2018年世界杯半决赛的相遇,这场欧国联半决赛显得更加特别他表示,比利时队已经不再将20。
  1. 佳琳
    时间:2026-01-16 12:20:30
    姆巴佩在欧国联半决赛法国32逆转战胜比利时赛后接受采访,核心内容如下中场交流与逆转意志法国队上半场02落后且表现糟糕,但未放弃中场休息时球队进行了交流,之后带着真正的意志重新上场,最终实现逆转,这场胜利给球队和团队带来了信心对决赛的态度前方有一场决赛,球队必须取得胜利,若最终未。
  1. 欣妍
    时间:2026-01-16 12:03:25
    20202021赛季欧国联决赛圈四强为法国西班牙比利时意大利具体晋级情况如下A级A组意大利以12分排名小组第一,成功晋级决赛圈波黑仅积2分,排名小组垫底,降级至更低级别联赛A级B组比利时以15分位列小组榜首,晋级决赛圈冰岛积0分,小组排名末位,遭遇降级四强完整名单除上述小组晋级。
  1. 宇辰
    时间:2026-01-16 02:28:37
    自2016年马丁内斯执教以来,比利时队虽长期占据国际足联排名榜首,但大赛表现却乏善可陈世界杯最佳成绩为2018年季军,2022年卡塔尔世界杯前未再突破四强欧国联仅闯入2021年四强,半决赛即遭淘汰对比排名作为常年排名前五的球队,其成绩与法国德国等传统强队存在明显差距主帅马丁内斯曾直言“。
  1. 思颖
    时间:2026-01-16 03:16:36
    结果在这场比赛的交锋中,比利时队顺利胜出,他们在进球大战里,成功的以42的比分战胜了对手,就此收获了三分,并打进了欧国联的半决赛能够在这场比赛里赢球,比利时队需要感谢阵中前锋卢卡库的个人发挥毕竟在这场较量中,国米锋霸卢卡库踢出了神作,他在比赛中打进了两球,并且还是两粒技惊四座。
  1. 彦霏
    时间:2026-01-16 06:51:58
    北京时间2018年7月14日22时,世界杯季军争夺战在圣彼得堡体育场打响,由英格兰对阵比利时本场比赛除了将决出三四名,同时也是凯恩和卢卡库这两位金靴潜在得主的直接对话上半场查德利送出助攻,穆尼耶倒地铲射破门,比利时1-0领先,随后查德利因伤离场下半场德布劳内助攻,阿扎尔进球将比分改写为2-0。
  1. 沐阳
    时间:2026-01-16 06:50:19
    阿扎尔右腿腿筋受伤,可能错过10月和11月多场比赛,包括西班牙国家德比,具体信息如下受伤情况在10月8日凌晨的欧国联半决赛法国3 2比利时比赛中,阿扎尔第75分钟被换下,且上半场便感到身体不适,其右腿腿筋遭遇伤势可能错过的比赛可能将错过10月和11月的多场比赛,包括本月底对阵巴萨的西班牙。
  1. 睿杰
    时间:2026-01-16 06:35:12
    2018年世界杯后,比利时“黄金一代”已经老迈阿扎尔经伤病消耗后早已不是顶级球员的水准,卢卡库仍只能虐菜,德布劳内能力出众,但却一直欠缺稳定核心球员状态的下滑可能会影响球队的整体实力和战术执行近期状态与战意世预赛至今比利时依然保持不败战绩,近期豪取3连胜,目前已进入到欧国联半决赛,距离夺冠。
  1. 浩然
    时间:2026-01-16 03:58:08
    法国队状态与动力半决赛逆转提振士气法国在半决赛中落后两球的情况下,凭借本泽马姆巴佩和埃尔南德斯的进球逆转比利时,展现强大韧性阵容实力与补强球队保留2018年世界杯夺冠班底,本泽马回归后锋线威胁显著提升今夏欧洲杯失利后,全队渴望用欧国联冠军证明实力潜在隐患尽管阵容豪华,但法国队整体。
  1. 奕辰
    时间:2026-01-16 10:43:50
    法国队情况 球队实力与排名法国目前在世界排名第4,是欧洲强队也是世界顶尖球队本届球队成员实力非常强,锋线上有姆巴佩本泽马和格列兹曼等人,都是世界级前锋晋级历程在本届欧国联C组小组赛中同样以榜首出线,半决赛中3比2战胜世界排名第1的比利时,球队在上半场0比2落后的情况下,下半场以3。
  1. 若曦
    时间:2026-01-16 04:19:27
    意大利才刚刚开启曼奇尼的时代,欧国联和西班牙的比赛,虽然意大利输掉了,但是输的并不难看而且是欧国联的半决赛,西班牙的实力也很强,输掉是很正常的事情在三四名决赛中,曼奇尼又带领意大利击败了世界排名第一的比利时,证明了自己的实力所以输给西班牙问题并不是很大,也不能终结意大利的曼奇尼时代,曼奇尼带队的成绩非常出色,位。
  1. 景天
    时间:2026-01-16 03:40:40
    因此,法国队很可能在半决赛阶段遭遇强劲对手而止步英格兰队英格兰队拥有众多明星球员,但主教练的战术安排备受质疑如果无法及时调整战术并发挥球员的最大潜力,英格兰队很可能止步八强德国队作为东道主,德国队在主场作战具有一定优势然而,整体实力的下滑使得德国队夺冠之路充满挑战不过,凭借主场。
  1. 星辰
    时间:2026-01-16 06:59:40
    此外,D组的英格兰和克罗地亚,则同为上一届世界杯的4强在当时的半决赛中,英格兰不敌克罗地亚,无缘决赛本次,双方将在小组赛提前展开对决而在A组中,作为足坛三大错觉之一,“看似很弱”的意大利,将与贝尔所在的威尔士争夺小组出线权B组世界排名第一的比利时,将面对丹麦芬兰俄罗斯三支作风。
  1. 雨泽
    时间:2026-01-16 11:37:45
    北京时间10月15日凌晨,欧国联第4轮比赛继续展开争夺在A级第2组进行了2场比赛的争夺,其中英格兰队在主场迎来了丹麦队的挑战,另外一场比赛比利时队在客场挑战冰岛队英格兰主场对阵丹麦队上半场比赛开始仅仅4分钟,马奎尔就因为暴力犯规领到黄牌第7分钟埃里克森开出角球,多尔贝格低射稍稍偏出立柱。
  1. 依婷
    时间:2026-01-16 11:22:40
    进入淘汰赛阶段后,只有A级联赛的队伍有机会争夺欧国联的冠军每个小组的前两名将晋级到四分之一决赛,进行两回合的淘汰赛胜出的四支队伍将进入半决赛,随后是决赛,以决定最终的冠军这一阶段的比赛更加激烈和紧张,各队为了荣誉和奖杯将展开殊死搏斗值得一提的是,欧国联的比赛还涉及到一些特殊的。

◎欢迎您留言咨询,请在这里提交您想咨询的内容。